BỘ KHOA HỌC VÀ CÔNG NGHỆ | CỘNG HÒA XÃ HỘI CHỦ NGHĨA VIỆT NAM |
Số: 1978/QĐ-BKHCN | Hà Nội, ngày 31 tháng 03 năm 2026 |
QUYẾT ĐỊNH
Về việc ban hành quy trình nội bộ, quy trình điện tử giải quyết thủ tục hành chính thuộc phạm vi chức năng quản lý của Bộ Khoa học và Công nghệ
____________________________________
BỘ TRƯỞNG BỘ KHOA HỌC VÀ CÔNG NGHỆ
Căn cứ Nghị định số 55/2025/NĐ-CP ngày 02 tháng 3 năm 2025 của Chính phủ quy định chức năng, nhiệm vụ, quyền hạn và cơ cấu tổ chức của Bộ Khoa học và Công nghệ;
Căn cứ Nghị định số 45/2020/NĐ-CP ngày 08 tháng 4 năm 2020 của Chính phủ về thực hiện thủ tục hành chính trên môi trường điện tử;
Căn cứ Nghị định số 118/2025/NĐ-CP ngày 09 tháng 6 năm 2025 của Chính phủ về thực hiện thủ tục hành chính theo cơ chế một cửa, một cửa liên thông tại Bộ phận Một cửa và Cổng Dịch vụ công quốc gia;
Căn cứ Nghị định số 137/2024/NĐ-CP ngày 23 tháng 10 năm 2024 của Chính phủ quy định về giao dịch điện tử của cơ quan Nhà nước và hệ thống thông tin phục vụ giao dịch điện tử;
Theo đề nghị của Giám đốc Quỹ Dịch vụ viễn thông công ích Việt Nam.
QUYẾT ĐỊNH:
Điều 1. Ban hành kèm theo Quyết định này quy trình nội bộ, quy trình điện tử giải quyết thủ tục hành chính lĩnh vực viễn thông và internet thuộc phạm vi chức năng quản lý của Bộ Khoa học và Công nghệ.
Điều 2. Quyết định này có hiệu lực kể từ ngày ký.
Điều 3. Chánh Văn phòng, Giám đốc Quỹ Dịch vụ viễn thông công ích Việt Nam và Thủ trưởng các đơn vị liên quan chịu trách nhiệm thi hành Quyết định này./.
| KT. BỘ TRƯỞNG |
PHỤ LỤC
QUY TRÌNH NỘI BỘ, QUY TRÌNH ĐIỆN TỬ GIẢI QUYẾT THỦ TỤC HÀNH CHÍNH THUỘC PHẠM VI CHỨC NĂNG QUẢN LÝ CỦA BỘ KHOA HỌC VÀ CÔNG NGHỆ
(Kèm theo Quyết định số 1978/QĐ-BKHCN ngày 31 tháng 03 năm 2026 của Bộ trưởng Bộ Khoa học và Công nghệ)
____________________________________
STT | Mã | Tên thủ tục hành chính |
1 | 2.002845 | Thủ tục đăng ký hỗ trợ của doanh nghiệp viễn thông để thực hiện cung cấp dịch vụ viễn thông công ích theo phương thức đặt hàng. |
2 | 2.002846 | Thủ tục đăng ký hỗ trợ sử dụng dịch vụ viễn thông công ích thông qua doanh nghiệp viễn thông theo phương thức đặt hàng |
I. Quy trình thủ tục đăng ký hỗ trợ của doanh nghiệp viễn thông để thực hiện cung cấp dịch vụ viễn thông công ích theo phương thức đặt hàng (2.002845).
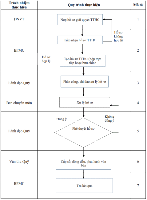
I.1. Sơ đồ

I.2. Mô tả
Bước 1: Nộp hồ sơ giải quyết TTHC
Doanh nghiệp viễn thông (DNVT) nộp hồ sơ giải quyết TTHC trên Cổng Dịch vụ công quốc gia, qua dịch vụ bưu chính hoặc trực tiếp tại Bộ phận Một cửa (BPMC) của Bộ Khoa học và Công nghệ (Bộ KH&CN).
Bước 2: Tiếp nhận và kiểm tra hồ sơ
BPMC thực hiện tiếp nhận, kiểm tra hồ sơ của DNVT:
- Trường hợp doanh nghiệp nộp hồ sơ trực tuyến trên Cổng Dịch vụ công quốc gia, BPMC sẽ tiếp nhận và chuyển xử lý hồ sơ trên hệ thống nếu hợp lệ hoặc từ chối tiếp nhận và thông báo lý do cụ thể cho doanh nghiệp nếu hồ sơ không hợp lệ.
- Trường hợp hồ sơ được gửi qua đường bưu chính, BPMC sẽ tiếp nhận, đóng dấu đến, cấp số, ghi ngày tháng năm đến trên hồ sơ. Đồng thời, thực hiện số hóa hồ sơ trên Hệ thống thông tin giải quyết TTHC của KH&CN.
- Trường hợp hồ sơ được nộp trực tiếp, BPMC sẽ tiếp nhận, đóng dấu đến, cấp số, ghi ngày tháng năm đến trên hồ sơ. Đồng thời, hướng dẫn doanh nghiệp nộp hồ sơ trên Cổng Dịch vụ công quốc gia hoặc thực hiện số hóa hồ sơ trên Hệ thống thông tin giải quyết TTHC của Bộ KH&CN.
Nếu hồ sơ chưa đủ thành phần theo quy định, BPMC yêu cầu tổ chức, doanh nghiệp hoàn thiện và nộp bổ sung hồ sơ theo đúng quy định tại Thông tư số 01/2026/TT-BKHCN ngày 15/01/2026.
Nếu hồ sơ hợp lệ, BPMC chuyển hồ sơ trên hệ thống thông tin giải quyết thủ tục hành chính của Bộ đến Lãnh đạo Quỹ để chỉ đạo xử lý hồ sơ.
Thời gian: tối đa không quá 1/2 ngày làm việc (04 giờ làm việc)..
Bước 3: Phân công, chỉ đạo xử lý hồ sơ
- Lãnh đạo Quỹ có ý kiến chỉ đạo, sau đó chuyển hồ sơ cho Ban chuyên môn xử lý;
Thời gian: tối đa không quá ½ ngày làm việc (04 giờ làm việc).
Bước 4 : Xử lý hồ sơ
Ban chuyên môn kiểm tra, rà soát và đánh giá hồ sơ theo quy định.
- Trường hợp hồ sơ chưa hợp lệ, Ban chuyên môn soạn thảo văn bản yêu cầu doanh nghiệp sửa đổi, bổ sung theo đúng quy định trình Lãnh đạo Quỹ.
- Trường hợp hồ sơ hợp lệ Ban chuyên môn soạn thảo văn bản thông báo kết quả cho doanh nghiệp trình Lãnh đạo Quỹ.
Thời gian: tối đa không quá 16 ngày làm việc.
Bước 5: Phê duyệt hồ sơ
Lãnh đạo Quỹ xem xét phê duyệt hồ sơ:
+ Không đồng ý: Chuyển lại Ban chuyên môn để sửa đổi, bổ sung, làm rõ.
+ Đồng ý: Ký số, phê duyệt hồ sơ.
Thời gian: Tối đa không quá 2,5 ngày làm việc (20 giờ làm việc).
Bước 6: Cấp số, đóng dấu, phát hành văn bản
- Văn thư Quỹ: Phát hành văn bản chuyển BPMC.
Thời gian:Tối đa không quá ½ ngày làm việc (04 giờ làm việc).
Bước 7: Trả kết quả
- BPMC trả kết quả trên HTTT GQ TTHC.
- Số hoá đưa vào kho dữ liệu của người dân, doanh nghiệp trên VNeID và chỉ trả kết quả bản giấy khi có yêu cầu.
Thời gian: Tối đa không quá ½ ngày làm việc (04 giờ làm việc).
II. Quy trình thủ tục đăng ký hỗ trợ sử dụng dịch vụ viễn thông công ích thông qua doanh nghiệp viễn thông theo phương thức đặt hàng (2.002846)
II.1. Sơ đồ

II.2. Mô tả
Bước 1: Nộp hồ sơ giải quyết TTHC
Doanh nghiệp viễn thông (DNVT) nộp hồ sơ giải quyết TTHC trên Cổng Dịch vụ công quốc gia, qua dịch vụ bưu chính hoặc trực tiếp tại Bộ phận Một cửa (BPMC) của Bộ KH&CN.
Thời gian: Tối đa không quá 15 ngày kể từ ngày nhận được văn bản thông báo phương án đặt hàng của Quỹ.
Bước 2: Tiếp nhận và kiểm tra hồ sơ
BPMC thực hiện tiếp nhận, kiểm tra hồ sơ của DNVT:
- Trường hợp doanh nghiệp nộp hồ sơ trực tuyến trên Cổng Dịch vụ công quốc gia, BPMC sẽ tiếp nhận và chuyển xử lý hồ sơ trên hệ thống nếu hợp lệ hoặc từ chối tiếp nhận và thông báo lý do cụ thể cho doanh nghiệp nếu hồ sơ không hợp lệ.
- Trường hợp hồ sơ được gửi qua đường bưu chính, BPMC sẽ tiếp nhận, đóng dấu đến, cấp số, ghi ngày tháng năm đến trên hồ sơ. Đồng thời, thực hiện số hóa hồ sơ trên Hệ thống thông tin giải quyết TTHC của Bộ KH&CN.
- Trường hợp hồ sơ được nộp trực tiếp, BPMC sẽ tiếp nhận, đóng dấu đến, cấp số, ghi ngày tháng năm đến trên hồ sơ. Đồng thời, hướng dẫn doanh nghiệp nộp hồ sơ trên Cổng Dịch vụ công quốc gia hoặc thực hiện số hóa hồ sơ trên Hệ thống thông tin giải quyết TTHC của Bộ KH&CN.
Nếu hồ sơ chưa đủ thành phần theo quy định, BPMC yêu cầu tổ chức, doanh nghiệp hoàn thiện và nộp bổ sung hồ sơ theo đúng quy định tại Thông tư số 01/2026/TT-BKHCN ngày 15/01/2026.
Nếu hồ sơ hợp lệ, BPMC chuyển hồ sơ trên hệ thống thông tin giải quyết thủ tục hành chính của Bộ đến Lãnh đạo Quỹ để chỉ đạo xử lý hồ sơ.
Thời gian: Tối đa không quá ½ ngày làm việc (04 giờ làm việc).
Bước 3: Phân công, chỉ đạo xử lý hồ sơ
Lãnh đạo Quỹ có ý kiến chỉ đạo, sau đó chuyển hồ sơ cho Ban chuyên môn xử lý;
Thời gian: Tối đa không quá ½ ngày làm việc (04 giờ làm việc).
Bước 4 : Xử lý hồ sơ
Ban chuyên môn kiểm tra, rà soát và đánh giá hồ sơ theo quy định.
- Trường hợp hồ sơ chưa hợp lệ, Ban chuyên môn soạn thảo văn bản trình Lãnh đạo Quỹ ký văn bản yêu cầu doanh nghiệp sửa đổi, bổ sung theo đúng quy định.
- Trường hợp hồ sơ hợp lệ, Ban chuyên môn soạn thảo văn bản thông báo kết quả cho doanh nghiệp trình Lãnh đạo Quỹ.
Thời gian: tối đa không quá 16 ngày làm việc.
Bước 5: Phê duyệt hồ sơ
Lãnh đạo Quỹ xem xét, phê duyệt hồ sơ:
+ Không đồng ý: Chuyển lại Ban chuyên môn để sửa đổi, bổ sung, làm rõ.
+ Đồng ý: Ký số, phê duyệt hồ sơ.
Thời gian: Tối đa không quá 20 giờ làm việc (2,5 ngày làm việc).
Bước 6: Cấp số, đóng dấu, phát hành văn bản
Văn thư Quỹ: Phát hành văn bản chuyển BPMC.
Thời gian: Tối đa không quá ½ ngày làm việc (04 giờ làm việc)
Bước 7: Trả kết quả
- BPMC trả kết quả trên HTTT GQ TTHC.
- Số hoá đưa vào kho dữ liệu của người dân, doanh nghiệp trên VNeID và chỉ trả kết quả bản giấy khi có yêu cầu.
Thời gian: Tối đa không quá 04 giờ làm việc (1/2 ngày làm việc).